
Secure & Compliant Data Management
Managing vast amounts of data across cloud platforms while ensuring compliance and security is a constant challenge. ISO/IEC 19944-1:2020 provides a proven framework to tackle these complexities. This standard offers a comprehensive approach to governing data flow, streamlining operations, and building trust. Let’s explore how it can transform your business.

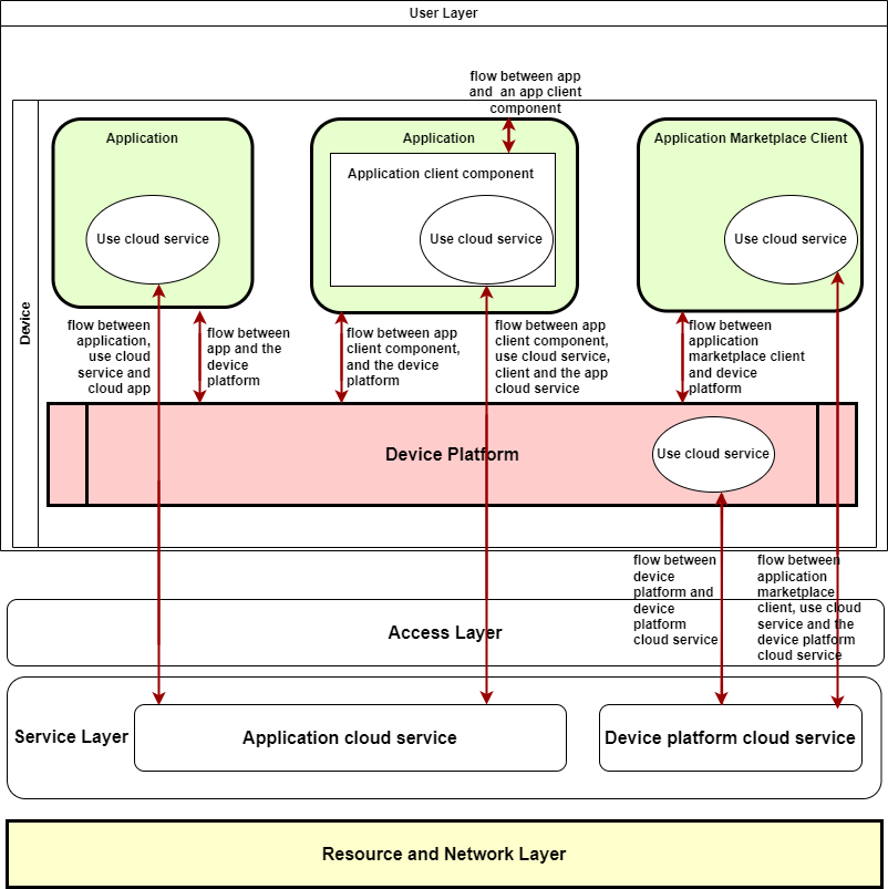
Fig 1. Data Flow Between Components
Streamlined Management and Enhanced Transparency
Imagine a healthcare provider juggling vast amounts of sensitive patient data across multiple cloud platforms. Implementing ISO/IEC 19944-1:2020 allows them to classify this data effectively, translating to improved data handling processes, better data quality, and enhanced accessibility. But the benefits go beyond internal efficiency. By ensuring transparency in data usage, the standard fosters patient trust and facilitates compliance with strict healthcare regulations.
Robust Compliance and Risk Mitigation
With ISO/IEC 19944-1:2020 as your guide, you can confidently navigate the ever-evolving landscape of international data protection laws like GDPR and CCPA. The standard mitigates legal and financial risks associated with non-compliance and provides clear guidelines for implementing “data protection by design,” a growing legal requirement.
Seamless Cloud Migration and Interoperability
For businesses transitioning to the cloud, ISO/IEC 19944-1:2020 acts as a reference architecture, simplifying migration. The standard ensures seamless data flow between devices and cloud services, facilitating a smooth transition and enabling the integration of diverse cloud services for enhanced operational flexibility.
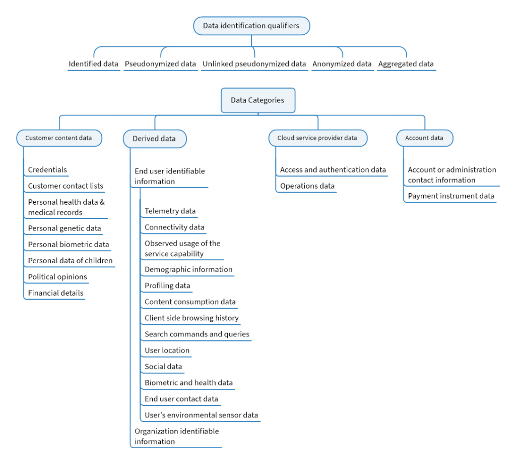
Understanding Data Classifications with ISO/IEC 19944-1:2020
Organizations handle a vast array of information. ISO/IEC 19944-1:2020 establishes a clear framework for classifying this data, ensuring transparency, security, and responsible use. The following mind map provides a visual breakdown of the key identification qualifiers and data categories defined by the standard:

Fig 2. Data Identification Qualifiers and Data Categories
Empowering Responsible AI and Machine Learning
As AI and machine learning (ML) technologies become increasingly prevalent, the need for responsible data management has never been greater. ISO/IEC 19944-1:2020 provides a framework for data’s ethical and legal use in these advanced scenarios.
Consider a financial institution leveraging AI to make credit decisions. By adhering to ISO/IEC 19944-1:2020, they can ensure the data used to train these AI models is categorized appropriately, with clear data use statements and privacy notices. This transparency is critical for mitigating bias and discrimination risks often associated with AI. The standard provides guidelines for data flow in complex AI ecosystems, where numerous cloud services and edge devices process it. Businesses can maintain control and accountability in these distributed AI environments by ensuring proper data categorization and flow management.
Implementing ISO/IEC 19944-1:2020 allows organizations to harness the power of AI and ML while maintaining ethical and legal boundaries, which is crucial for building trust with stakeholders and ensuring the responsible deployment of these transformative technologies.
Elevating Trust and Reputation
Transparency in data management is a powerful tool for building trust with customers, investors, and regulators. By emphasizing clear data use statements and privacy notices outlined in ISO/IEC 19944-1:2020, businesses can demonstrate their commitment to data protection, enhancing their reputation and strengthening customer relationships.
Secure Your Data Future
Implementing ISO/IEC 19944-1:2020 is a strategic move that positions your organization for data management success. By embracing this standard, you can:
- Boost operational efficiency
- Strengthen stakeholder trust
- Ensure responsible AI and machine learning deployment.
- Future-proof your business for technological innovations
Ready to unlock your data’s full potential? Explore ISO/IEC 19944-1:2020 today and take control of your data in the future!
ISO/IEC 19944-1:2020